-

市产投集团上半年项目建设进展顺利
2022-07-05今年以来,市产投集团紧盯服务全市九条重点产业链建设、水利事业发展和支撑工业园区基础设施建设,积极克服疫情、原材料价格上涨等不利影响,全力以赴加快项目建设进度,续建的8个、新建的3个项目上半年完成投资1.59亿元,整体进展顺利。标准化厂房助推全市智能制
查看详情>> -

市产投集团城东污水处理公司开展防汛应急演练活动
2022-07-05为切实提高城东污水处理厂防汛抢险应急处置能力和防汛抢险实战能力,确保安全度汛,近日,城东污水处理公司组织开展防汛抢险应急演练活动。演练模拟因持续强降雨影响,导致提升泵房水位快速攀升,存在污水外溢风险,需迅速启动应急响应。在接到巡检人员报告后,应急小组
查看详情>> -

市产投集团以“十个一”为抓手扎实推进文明创建工作
2022-07-02近年来,市产投集团以创建市级文明单位为抓手,坚持把文明创建工作融入日常、做在经常,扎实开展“5+X”创建活动,大力培育“脚踏实地、凝心聚力、担当奉献、砥砺前行”的企业文化,全面提升公司文明程度,推动持续健康发展。举办“一堂”——“道德讲堂”。每月组织
查看详情>> -

筑起安全墙 点亮乡村路——市产投集团“创城有我、结对共建”工作成效明显
2022-07-02全市创建全国文明城市工作启动以来,市产投集团认真落实包抓共建和网格化管理工作要求,从包抓的崆峒镇蒋家沟村四社、五社群众关心的急事实事做起,聚焦民生,精准施策,持续完善村社基础建设,全力保障村民安全出行,为“创城”工作助力添彩。急群众所急
查看详情>> -

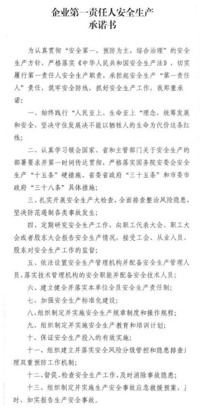
市产投集团开展企业第一责任人安全生产承诺活动
2022-07-02为进一步营造“遵守安全生产法 当好第一责任人”的浓厚氛围,全面督促企业法定代表人、实际控制人、实际负责人自觉把安全放在第一位,切实担起安全生产“第一责任人”责任,根据上级单位部署安排,市产投集团积极开展了企业第一责任人安全生产公开承诺活动。活动主要通
查看详情>> -

改革再出发 作风大提升——市产投集团部署开展专项活动助推转型升级高质量发展
2022-07-017月1日,市产投集团召开“改革再出发 作风大提升”专项活动动员部署会议。会上,宣读了《九游体育(中国)官方授权网站开展“改革再出发 作风大提升”专项活动实施方案》,通报了典型案例,对专项活动进行了详细安排部署。会议指出,这次专项活动以“改进作风、提
查看详情>> -

市产投集团举办“道德讲堂”第十讲
2022-07-017月1日,市产投集团举办“道德讲堂”第十讲,2021年度“泓源榜样”——“敬业奉献”榜样朱文勇向大家讲述他迎难而上、加班加点、克难攻坚的敬业精神。自2019年从事项目管理工作以来,无论寒暑假日,他长期驻守项目建设一线,确保项目顺利推进。在智能终端光电
查看详情>> -

市产投集团城东污水处理公司加强设备检修维护确保汛期平稳运行
2022-07-01为保障汛期提升泵正常运行,确保进水及时接收处理,近日,城东污水处理公司对厂区三台提升泵全面检修维护,确保汛期安全平稳运行。提升泵房是城东污水处理厂的关键部位,用于将流入污水提升至后续处理单元,目前安装有三台提升泵,单台流量达到400m3/h,由于日常
查看详情>> -

市产投集团宜浩园林公司对园区路灯配电设施开展专项巡检工作
2022-06-29为进一步提高电气设备的健康水平,保证在夏季高温、雷雨天气频发时段安全稳定运行,近日,宜浩园林公司组织相关人员对园区路灯专用变压器及变压器周边环境进行安全专项排查,确保园区路灯亮灯率及市民安全出行。按照“边查边改,不留死角”的原则,组织相关人员对园区1
查看详情>> -
市产投集团开展金融领域扫黑除恶活动
2022-06-29为认真贯彻落实中央、省市委和市政府国资委关于开展市属国有企业防范和处置非法集资及金融、房地产领域平安平凉建设、扫黑除恶常态化系列专项行动的部署要求,近日,市产投集团开展了国有企业金融、房地产领域非法集资、腐败和作风问题专项整治工作。结合工作实际制定实
查看详情>> -
市产投集团供应链公司召开近期工作安排部署会议
2022-06-29近日,供应链公司召开近期工作安排部署会议,供应链公司全体员工参加会议。会上,供应链公司负责人对上半年进行复盘,对照全年目标责任书,查找工作中的不足,对目标任务存在的欠账及存在的问题,逐条梳理,认真分析,提出解决办法。通过此次会议,供应链公司全体员工围
查看详情>> -

市产投集团泾东设计公司组织员工扎实开展《智慧水利建设和BIM技术应用》网络培
2022-06-28为进一步提升公司员工工作能力水平,近日,泾东设计公司组织技术骨干参与了由长江水利委员会人才资源开发中心举办的智慧水利建设和BIM技术应用培训班。本期主要学习的内容有智慧水利最新政策文件全面解读,《数字孪生流域建设技术大纲(试行)》等技术文件解读,智慧
查看详情>> -

助力文旅市场 展示产投风采——市产投集团组织开展员工登山比赛活动
2022-06-25炎热盛夏琉璃美,百人攀登崆峒山!为积极响应“平凉人游平凉”活动,进一步丰富公司文化生活,提高干部职工身体素质,增强集体凝聚力。6月25日,市产投集团组织全体员工前往崆峒山开展登山比赛活动。上午8时30分,大家在崆峒山南门集中,比赛裁判组组长宣读了比赛
查看详情>> -

兰州金融控股公司来市产投集团考察交流
2022-06-256月23日,兰州金融控股有限公司总经理黄时武一行到访市产投集团进行考察,市产投集团主要领导,相关部门负责同志与到访团队进行座谈。座谈会上,产投集团主要领导对黄时武总经理一行来访表示欢迎,介绍了集团的发展情况,双方就国际商业银行(转贷款)项目的背景、流
查看详情>> -

甘肃七建集团来市产投集团考察交流
2022-06-256月23日,甘肃第七建设集团股份有限公司相关领导带队,到访市产投集团考察对接项目,市产投集团分管领导、相关部门负责同志陪同考察。考察组先后深入平凉工业园区公共租赁住房三期、中小企业孵化基地二期项目,实地了解项目建设情况,随后召开座谈会议。会上,市产投
查看详情>>

甘公网安备62080202000181号